切换到宽版
 找回密码
 立即注册

QQ登录

只需一步,快速开始

西秦会馆

爆料、咨询:18909006163
广告、合作:13990030637
查看: 1397 | 回复: 12

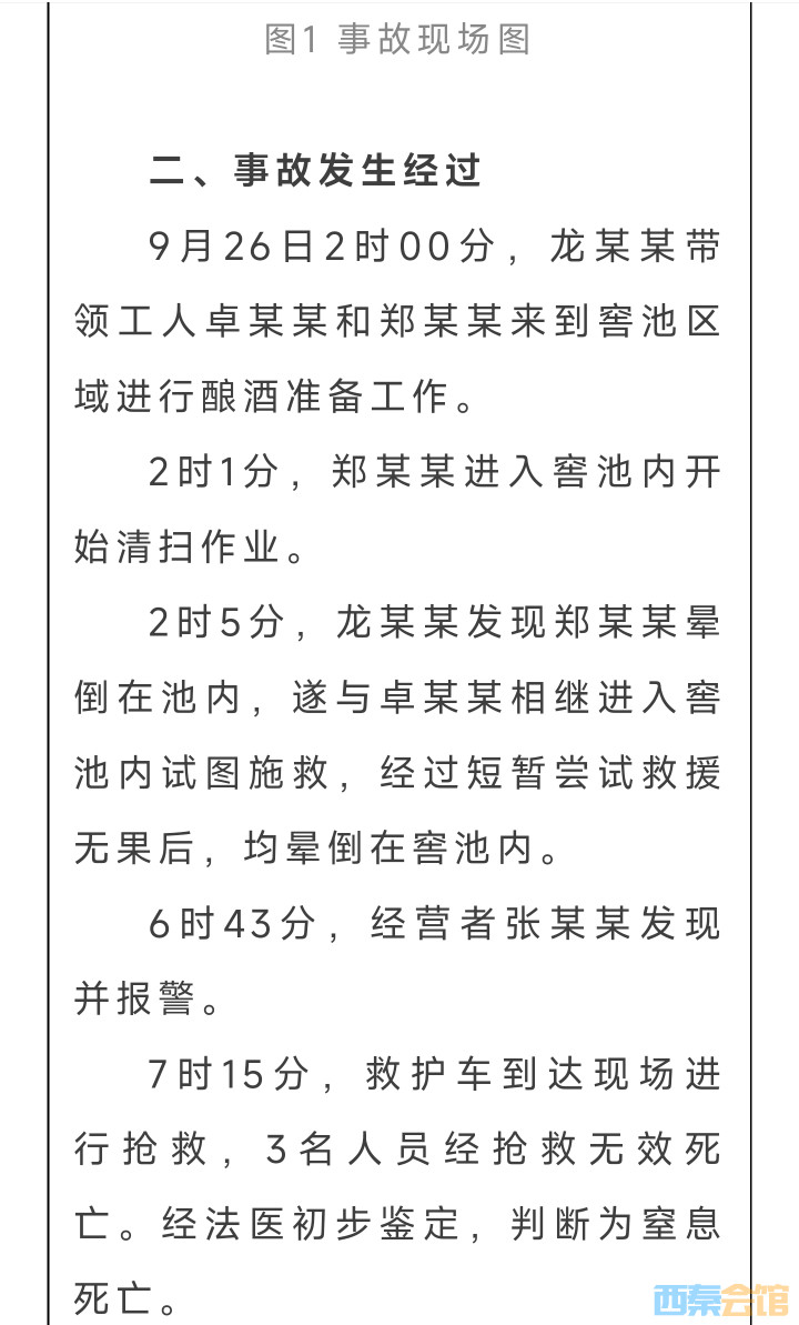
[盐都杂谈] 关于自贡市富顺县朝荣酒厂“9·26”较大事故初步核实情况通报

  [复制链接]

2万

主题

6万

帖子

19

听众

Rank: 12Rank: 12

积分
251604
威望
27719 点
铜板
125739 枚
西秦金币
0 个
鲜花
675 朵

在线时间
16354 小时
注册时间
2016-11-18
发表于 2025-10-10 21:03:14 来自手机 | 显示全部楼层 |阅读模式 | 来自四川

20251010210006front2_0_1552271_FsX8t8ULhWtDzITY_nGSCuql7nlX.jpg
20251010210006front2_0_1552271_FrLtquwTtp8pW4nE2tgdh0e7Eq9b.png
20251010210005front2_0_1552271_FnvFeclh7u68TNyISCSmyVa3Wbhy.png
20251010210005front2_0_1552271_FsPMHqATmU5tXI3ruJblxfeBQbHU.jpg
20251010210005front2_0_1552271_Fg2nozVOpOxPdCmrBoYns9_5mSaZ.png
20251010210006front2_0_1552271_FmnPaEO-7vhRSTmGNH_YvLwS8VfQ.jpg
20251010210005front2_0_1552271_Fp5PjyTSB11Sv2UTOh0NakqOHmgD.gif
20251010210005front2_0_1552271_Fus5wXU2AW-DS1Fa9sIzaK9BrWWN.gif
20251010210006front2_0_1552271_FnOHuk1cGMRWpWd90QtEMJXojaU2.gif
20251010210006front2_0_1552271_FlrnPOd8RlAGRC-gNkdNklId_hec.gif
20251010210005front2_0_1552271_FrYzA_JRcCrvElepYCQyeU_5ctkO.gif
20251010210005front2_0_1552271_FqwsoMiyTDy6mWa_AfqwEHOmA1Q-.gif
20251010210005front2_0_1552271_FlobPQ8xRWzh0oBjDyhZMwnmmRjP.gif
20251010210005front2_0_1552271_FolfpOoe7wMxWoS2NrIfMqHQ6gEZ.gif
20251010210006front2_0_1552271_FqxAFijTv4o5k3dDAqlgzQa_ETgU.gif
          来源 Ⅰ 大美淮口、网络
          编辑 丨王进等
广告

2403

主题

5万

帖子

34

听众

Rank: 12Rank: 12

积分
114753
威望
1891 点
铜板
54852 枚
西秦金币
0 个
鲜花
537 朵

邮编
643000
在线时间
13920 小时
注册时间
2009-12-2
发表于 2025-10-10 21:38:36 | 显示全部楼层 | 来自四川
这哈老板要赔钱    还要着追究责任    光背书就够喝一壶的
小工厂老板儿要亲自到场亲自指挥   老板儿不在工人根本不得管   随意施工野蛮施工   
当甩手掌柜  这哈着了
回复

使用道具 举报

1

主题

3万

帖子

5

听众

Rank: 12Rank: 12

积分
83226
威望
1 点
铜板
43661 枚
西秦金币
0 个
鲜花
0 朵

在线时间
2822 小时
注册时间
2020-2-11
发表于 2025-10-10 22:16:13 来自手机 | 显示全部楼层 | 来自四川
好的
回复

使用道具 举报

2

主题

1万

帖子

16

听众

Rank: 11Rank: 11Rank: 11

积分
30718
威望
2 点
铜板
18023 枚
西秦金币
0 个
鲜花
1 朵

在线时间
5463 小时
注册时间
2010-12-12
发表于 2025-10-10 22:39:49 来自手机 | 显示全部楼层 | 来自四川
规矩规矩规矩,这种红线碰不得
回复

使用道具 举报

0

主题

1万

帖子

0

听众

Rank: 11Rank: 11Rank: 11

积分
34384
威望
0 点
铜板
17882 枚
西秦金币
0 个
鲜花
0 朵

在线时间
463 小时
注册时间
2024-1-19
发表于 2025-10-11 06:03:23 来自手机 | 显示全部楼层 | 来自四川
楼主的魅力是他本身就有的,不能说我的回复赋予了楼主什么,我只是尽力去回帖
回复

使用道具 举报

2万

主题

6万

帖子

19

听众

Rank: 12Rank: 12

积分
251604
威望
27719 点
铜板
125739 枚
西秦金币
0 个
鲜花
675 朵

在线时间
16354 小时
注册时间
2016-11-18
 楼主| 发表于 2025-10-11 06:14:36 来自手机 | 显示全部楼层 | 来自四川
大海中的飞鱼 发表于 2025-10-10 21:38
这哈老板要赔钱    还要着追究责任    光背书就够喝一壶的
小工厂老板儿要亲自到场亲自指挥   老板儿不在 ...

言之有理
回复

使用道具 举报

52

主题

4万

帖子

14

听众

西秦灌水队 队委常委 组织部部

Rank: 12Rank: 12

积分
91431
威望
5 点
铜板
48021 枚
西秦金币
0 个
鲜花
0 朵

在线时间
2836 小时
注册时间
2009-3-2
发表于 2025-10-11 07:07:31 来自手机 | 显示全部楼层 | 来自四川
回复

使用道具 举报

11

主题

4万

帖子

6

听众

Rank: 12Rank: 12

积分
99526
威望
11 点
铜板
51750 枚
西秦金币
0 个
鲜花
0 朵

在线时间
4030 小时
注册时间
2017-2-14
发表于 2025-10-11 07:42:39 来自手机 | 显示全部楼层 | 来自四川
路过
回复

使用道具 举报

76

主题

5万

帖子

8

听众

Rank: 12Rank: 12

积分
118110
威望
20 点
铜板
61191 枚
西秦金币
0 个
鲜花
0 朵

在线时间
4360 小时
注册时间
2008-11-15
发表于 2025-10-11 09:45:19 来自手机 | 显示全部楼层 | 来自四川
安全很重要。
回复

使用道具 举报

    您需要登录后才可以回帖 登录 | 立即注册

    本版积分规则

    快速回复 返回顶部 返回列表